Product Description

The PS-SS, a new GlassWare power supply kit, is intended for use in solid-state power amplifiers. (Of course, it could be used in a tube hybrid power amplifier.) Its design had two goals: a squat profile, so it could be used a 2U enclosure, and the inclusion of an RC filter. Yes, an RC filter. One (of many reasons) why tube amplifiers so often sound better than their solid-state brothers is that the tube amplifiers hold RC filters or LC filters. These low-pass filters do not eliminate ripple, but they do scrub away harsh higher harmonics.
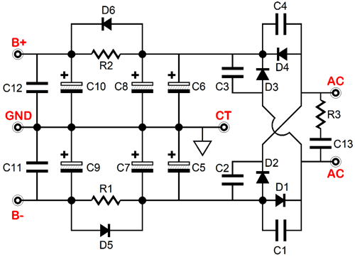
The PS-SS includes something out of the ordinary: an RC filter, but with a rectifier shunt. If you look at the above schematic, you will see that resistors R1 & R2 are shunted by rectifiers. What this means is that as long as the current being drawn is less than about 600mA, the RC filter is still in place, filtering away ripple. But once the music makes bigger demands on the power amplifier, the current drawn will go up sufficiently to engage the shunting rectifiers, as their forward-bias voltage will have been reached; now, the RC filter falls out of the circuit and all the rail reservoir capacitors are in parallel with each other, bringing each rail's capacitance up to 9,900µF.
If the shunting rectifiers were not there, the rail voltages would sag unacceptably. For example, say 4A of current flows through the 1-ohm RC resistor, then 4V of voltage drop will result, robbing the power ampler of needed rail voltage. But with the shunting rectifiers in place, only 0.6V is lost. In other words, this is something like eating and keeping your cake. The idea is based on the old technique of using a swinging choke in a tube-amplifier power supply, where an LC filter used easily saturatable choke that would would present high inductance at idle; but as the power amplifier pulled more current, the choke saturates, becoming just a piece of wire, which caused the B+ to rise.
Most transistor-based power amplifiers draw between 50mA to 100mA of idle current. For example, the famous LM3886 draws about 50mA. MOSFET-based power amplifier, in contrast, usually draw between 100mA to 200mA of idle current per channel. So, with two power amplifiers drawing a total of 400mA, only 0.4V of rail voltage will be lost due to the RC filter, which comprises a 1-ohm power resistor and a 3.3kµF, giving rise to low-pass filter with a -3dB frequency of 48Hz.
The PS-SS kit can be used with center-tapped power transformers with up to 32V-0V-32V secondaries, which would develop ±44Vdc rail voltages. A 22V-0V-22V secondary would develop ±30Vdc rail voltages.
On this six by three inch, extra thick (0.094), 2oz-copper traces, USA-made PCB resides low-voltage, bipolar power supply, including the rectifiers and six power-supply reservoir capacitors, Nichicon audio-grade, 50V, 105°, 3.3kµF electrolytic capacitors. Resistor R3 and capacitor C13 shunt the power transformer secondary, so RFI can be converted into heat by the resistor. Each rectifier in the full-wave bridge is shunted by a ceramic capacitor, which helps prevent the generation of RFI. All the rectifiers are MUR410G devices, which are ultrafast types, with a 25nS recovery time, which were designed for use in switching power supplies, inverters and as free wheeling diodes. Each rail gets its own 6.8µF/300V polypropylene bypass capacitor.
Kit includes all the parts needed to populate the PCB and four sets of standoffs with screws and O-rings and a user guide.